双日テックイノベーションの ハイブリッドクラウドソリューション
  • 資料ダウンロード お問い合わせ
  • 課題別
    • ハイブリッドクラウド
      • 脱VMwareをご検討のお客様に提唱する
        「4つの選択肢」
    • セキュリティ
      • セキュリティリスク、
        どう解決していますか!
    • データ&AI
      • 使いやすく、結果につながる
        データ基盤の構築
  • サービス
    • ハイブリッドクラウド
      ハイブリッドクラウド/
      マルチクラウドソリューション
      • Azure
        【laas】
      • Nutanix
        【HCI】
      • HPE
        【ストレージ・インフラ】
    • セキュリティ
      サイバーセキュリティ
      • Zscaler
        【ゲートウェイセキュリティ】
      • Forescout
        【ゼロトラストセキュリティ】
      • Crowdstrike
        【次世代セキュリティプラットフォーム】
      • Proofpoint
        【標的型攻擊纣策】
    • データ&AI
      データ分析基盤
      ソリューション
      • Databricks
        【クラウド型統合データ分析基盤】
      • Azure OpenAl
        【生成AI】
    • Azureプロダクト
      • Azure
        【laas】
      • Microsoft EntralD
        (旧ActiveDirectorv)
      • AVS
        (Azure VMware Solution)
      • Azure ファイルサーバー
        (ファイルサーバー)
      • ExpressRoute
        (ネットワーク)
      • Azure Stack HCI
        (ハイブリッドクラウド)
      • Azure Virtual Desktop
        (VDI)
      • Azureとは
      • Azureサービス
  • 導入事例
  • 価格
      • laaS利用の価格
      • VD利用の価格:Azure Virtual Desktop
      • Windows 365 & AVD価格比較ツール
      • VDIの利用価格: VMware Horizon Cloud
      • Azureネットワークの価格
      • テレワーク環境の価格
  • ブログ
  • イベント・セミナー
  • よくある質問
  • 資料ダウンロード お問い合わせ
STechi
ka5
  1. Home
  2. ブログ
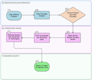
  3. 【Azure Databricks】Agent Bricks(エージェント・ブリックス)の紹介
  4. ka5

  • HOME
  • 課題別
  • ハイブリッドクラウド
    脱VMwareをご検討のお客様に提唱する「4つの選択肢」
    セキュリティ
    セキュリティリスク、どう解決してますか!
    データ&AI
    使いやすく、結果につながるデータ基盤の構築
  • サービス
  • ハイブリッドクラウド
    Azure(IaaS)
    Nutanix
    HPE
    セキュリティ
    Zscaler
    Forescout
    Crowdstrike
    Proofpoint
    データ&AI
    Databricks
    Azure OpenAI
  • 導入事例
  • 価格
  • ブログ
  • イベント・セミナー
  • 資料ダウンロード
  • よくある質問
  • お問い合わせ
  • Azureとは
  • Azureサービス
  • Azureプロダクト
  • Azure IaaS
  • Azure AD(旧ActiveDirectory)
  • Azure VMware Solution (AVS)
  • VDI: Azure Virtual Desktop
  • VDI: VMware Horizon Cloud
  • ネットワーク: Express Route
  • ハイブリッドクラウド: Azure Stack
  • 採用情報はこちら
  • 双日テックイノベーションは、浦安D-Rocksを応援しています
  • 個人情報保護への取り組み
  • 品質管理・環境対策・情報セキュリティ
  • Webサイト利用規約
  • ソーシャルメディアポリシー
  • 約款一覧
  • 情報セキュリティに関する特約
  • サイトマップ
STechi © Sojitz Tech-Innovation Co., Ltd. All Rights Reserved.

Privacy Preference Center

Privacy Preferences